全国人工智能Python机器学习与深度学习在线培训班
各企事业单位、高等院校及科研院所:
Python已经成为最受欢迎的程序设计语言之一:根据TIOBE最新排名,Python已超越C#,与Java,C,C++一起成为全球前4大最流行语言。Python语言的简洁性、易读性以及可扩展性,其众多的扩展库所构成的开发环境十分适合工程技术、科研人员处理实验数据、制作图表,甚至开发科学计算应用程序。目前,微软、腾讯、谷歌、Facebook、百度、阿里巴巴等把深度学习作为未来工业和互联网发展的研究重心。中国科学院、清华大学、北京大学等高校和科研院所成立专业研究中心和实验室把深度学习进行科学技术成果转化,显著推动了深度学习应用的发展。
为应对新型冠状病毒感染的肺炎疫情,教育部发布了《关于2020年春季学期延期开学的通知》,各级教育主管部门也纷纷提出将通过开展网络教学,确保“停课不停教、不停学”。为了现实学习“不打烊”,中科软研(北京)科学技术中心(http://www.fzby.org.cn/)特邀请在人工智能学术和研发领域一线专家共同举办全国人工智能Python机器学习与深度学习在线培训班。本次培训使用多年线上软件平台授课,可以保证培训质量,我们一定尽全力为您解决问题。主打理论结合实践主题,课程强调动手操作;内容以代码落地为主,以理论讲解为根,以公式推导为辅。由中科软研(北京)科学技术中心主办、北京富卓佰扬科技有限公司承办。具体事宜如下:
一、【培训目标】
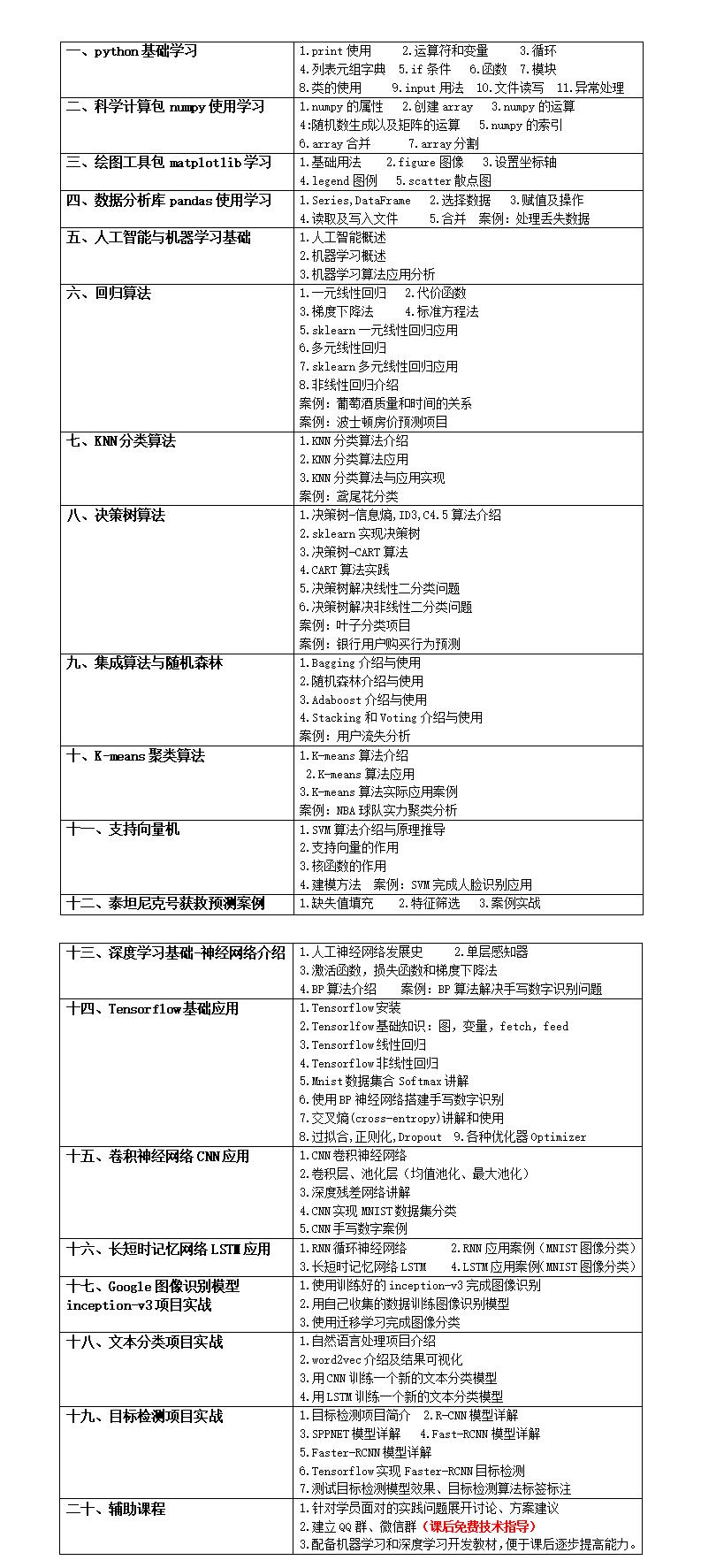
1.掌握人工智能程序编程,包括python基础使用、科学计算包numpy使用、绘图工具包使用;
2.掌握机器学习的思维方式和关键技术及各种算法实现;了解人工智能在当前工业界的落地应用;
3.掌握最新Tensorflow2.0版本、卷积神经网络、长短时记忆网络、循环神经网络、迁移学习等。
注:参加线上培训,以后本人可以免费参加相同线上及线下课程,不限次数、学会为止!
二、【培训专家】
中国科学院、清华大学、上海大学等科研机构的高级专家。人工智能领域一线实战专家,机器学习,深度学习领域多年开发研究经验。精通python软件程序编程、人工智能算法原理与案例实践。拥有多项国家专利。长期从事人工智能、机器学习、深度学习、计算机视觉等领域的教学与研究工作。
三、【培训对象】
全国从事人工智能、机器学习、深度学习、大数据、数据分析、生物医学、图像识别、语音识别、自然语言处理、推荐系统、社交网络、计算机视觉、智能机器人等领域的老师、研究生、公司工程师及有志于python、机器学习、深度学习研究的人员。
四、【时间地点】
2020年05月15日—2020年05月17日 在线直播平台(授课3天)

六、【培训费用】
统一收费3900元/人(含培训费、资料费、证书费、指导费、发票费等)
(提供正规发票、报销方便,如需开会议费发票,可提供会议通知)
七、【颁发证书】
可获得:中科软研(北京)科学技术中心颁发的高级《人工智能应用工程师》专业能力证书,该证书可作为有关单位专业技术人员能力评价、从业人员加薪、晋升、考核和任职的重要依据。
八、【报名事项】
确定参加的学员尽快将报名回执表认真填写完整发至会务组并以电话形式告知,请填写完整报名表各项信息,以便会务组进行相关联系与安排。
九、【联系方式】
联系人:刘老师 手机\微信:13261851751
联系人:王老师 手机\微信:13693314112

